PSE-TM30DPRL оптический датчик LANBAO
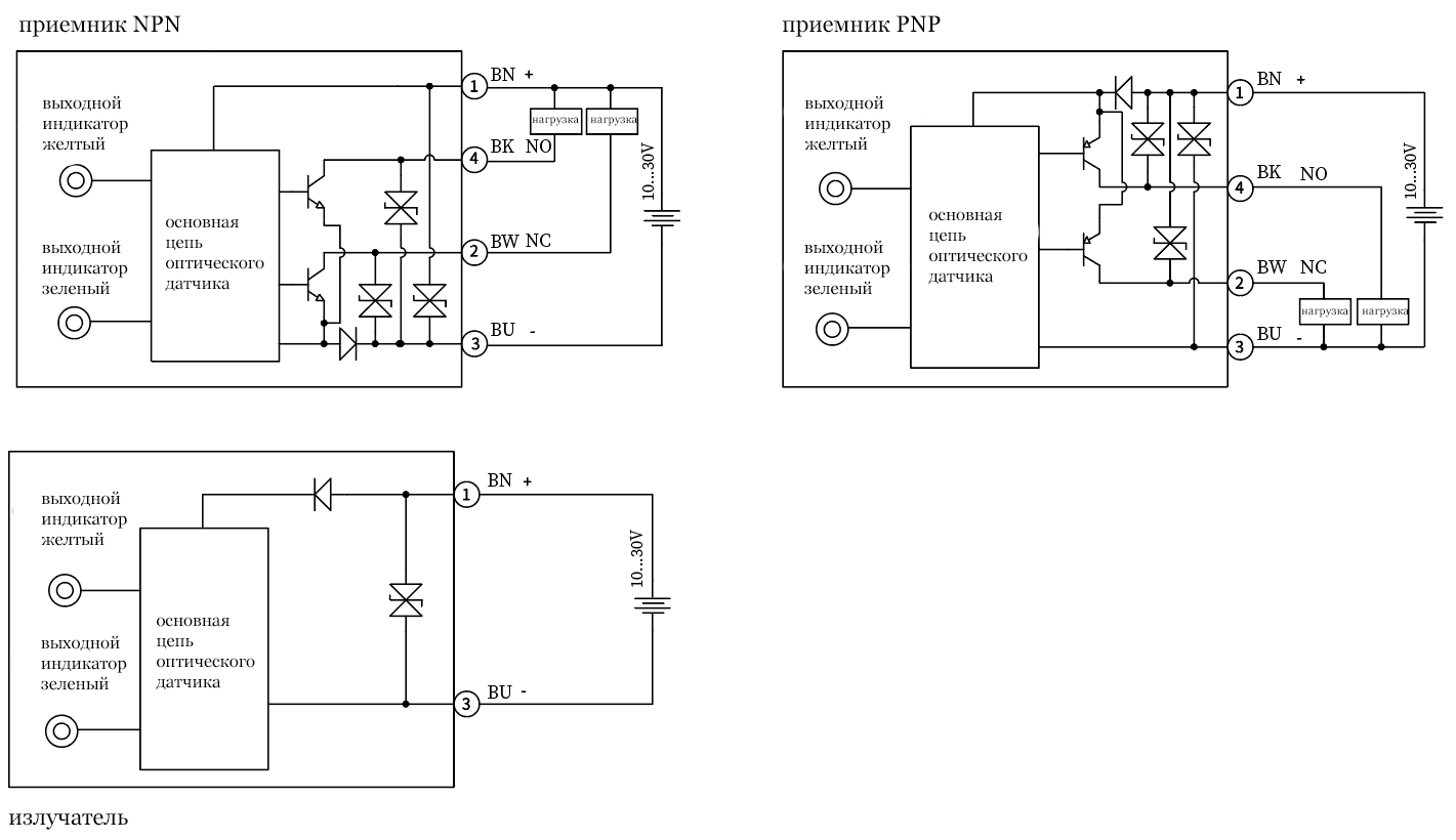
Тип выходного сигнала: PNP
Расстояние срабатывания, м: 30
Корпус: Прямоугольный
Размер прямоугольного корпуса, мм: 32,5x10,6x20
Соединение: Кабель
Излучатель / приёмник: Приемник
Длина кабеля, м: 2
Оптический датчик PSE-TM30DPRL — модель с отличным соотношением качества и цены, которая работает как Однолучевой световой барьер и срабатывает на пересечение объектом луча, который проходит от излучателя к приёмнику.
Основные технические параметры:
подключается через кабель 2 м;
рабочий диапазон напряжения — 12-24 DC;
излучает красный;
электрическое исполнение выхода — PNP;
функция срабатывания — NO+NC;
Технические характеристики:
Размер светового пятна, мм: 36
Потребление тока, мА: 20
Класс лазера: 1
Регулировка чувствительности: есть
Серия: PSE
Время отклика, мс: 0,5
Температура эксплуатации Max, °C: 50
Температура эксплуатации Min, °C: -10
Размер прямоугольного корпуса, мм: 32,5x10,6x20
Сертификат соответствия: CE+EAC
Лазерный луч: да
Вес, грамм: 50
Длина волны, нм: 640
Длина кабеля, м: 2
Защита от короткого замыкания: да
Защита от перегрузок по току: да
Защита от переполюсовки: да
Излучатель / приёмник: Приемник
Индикация: зеленый/желтый светодиод
Корпус: Прямоугольный
Макс. ток нагрузки, А: 0,1
Материал кабеля: PVC
Материал корпуса: Пластмасса
Напряжение питания, В: 12-24 DC
Особенности:Работает с передатчиком PSE-TM30DL (Приобретается отдельно). Настраиваемое расстояние обнаружения, простота установки, подходит для всех видов промышленных применений
Расстояние срабатывания, м: 30
Соединение: Кабель
Степень защиты: IP67
Тип выходного сигнала: PNP
Тип света: красный
Функциональный принцип: Однолучевой световой барьер
Функция переключения: NO+NC

